V
VintageMatt5
New member
Hey Folks! Really glad to be here. Long time reader but new poster. Wonderful forum.
So I bought a ward beck T1202 sidecar console recently for a really nice price. To my surprise after 15 years of sitting in a closet it powers up and all the modules pass signal. I have started to clean out the frame and am in the process of recapping all the modules and power supply. Cleaning all the faceplates etc. Has been really fun for my OCD
Now I have two questions (for the time being).
1. The general consensus is that the mid band is not very usable due to the q in both positions being too narrow. I was wondering how I could widen it. On the schematic I have found the two resistors I think are responsible for setting the q width. Is it as simple as just switching these out? If so does anyone have any recommendations for what to replace them with?
2. All the preamps have the same blown resistor. Looking at the schematic it has to do with the EQ on LED. Doesn't seem to cause any problems for audio as they all still pass audio with eq engaged etc. Im wondering if anyone could help me trace down why this happened. Also is it a good idea to just replace all the resistors or does anyone think it will just happen again due to a larger problem.
Pics below for context.
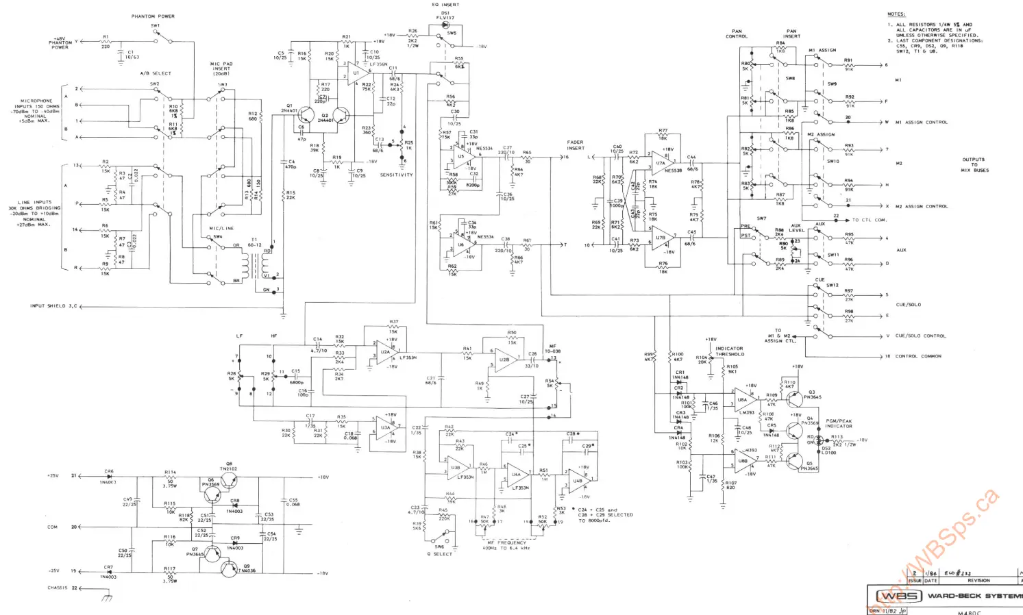
Pic 1: Schematic
Pic 2: Area showing the resistor thats blown. (R26)
Pic 3: Area showing the resistor thats blown.Area where I believe the Q width is dealt with (R39, R45)
Pic 4: The Blown resistor.
Im not sure why my pictures are sideways. Sorry about that
So I bought a ward beck T1202 sidecar console recently for a really nice price. To my surprise after 15 years of sitting in a closet it powers up and all the modules pass signal. I have started to clean out the frame and am in the process of recapping all the modules and power supply. Cleaning all the faceplates etc. Has been really fun for my OCD

Now I have two questions (for the time being).
1. The general consensus is that the mid band is not very usable due to the q in both positions being too narrow. I was wondering how I could widen it. On the schematic I have found the two resistors I think are responsible for setting the q width. Is it as simple as just switching these out? If so does anyone have any recommendations for what to replace them with?
2. All the preamps have the same blown resistor. Looking at the schematic it has to do with the EQ on LED. Doesn't seem to cause any problems for audio as they all still pass audio with eq engaged etc. Im wondering if anyone could help me trace down why this happened. Also is it a good idea to just replace all the resistors or does anyone think it will just happen again due to a larger problem.
Pics below for context.
Pic 1: Schematic
Pic 2: Area showing the resistor thats blown. (R26)
Pic 3: Area showing the resistor thats blown.Area where I believe the Q width is dealt with (R39, R45)
Pic 4: The Blown resistor.
Im not sure why my pictures are sideways. Sorry about that
