
arcaxis
Well-known member
I just did a test recording with my Behringer X1204USB into Audacity. Used a Behringer B1 mic. On the mixer I preset the channel level at '0' as well as the Main Out at '0'. In the Windows7 audio/sound record properties for the the USB MIC CODEC I set the level to 100 (max). Brought up the gain for the channel so the VU LED's were hitting about three greens (more LED's on the 1204 than the 802). This pushed the VU in Audacity to about -20 to -18dB for normal speaking. Made a recording and normalized it to bring it up to a good level. Reasonably good recording with some background noise which I believe to be the PC's fan and the wife downstairs in the kitchen, otherwise quiet.
Went against the grain with Dave's suggestion to knock down the gain level in Windows properties, but certainly worth playing with a bit to find a good balance. Also look at other software that may interact with the audio, such as something the computer manufacturer may have for the sound system (my ASUS uses Waves Maxx Audio to 'improve' the sound)
Has the OP said if this is on a laptop either battery powered or noisy switchmode wall wart or a desktop that is likely properly grounded. A USB cable with a ferrite choke might be worth a try.
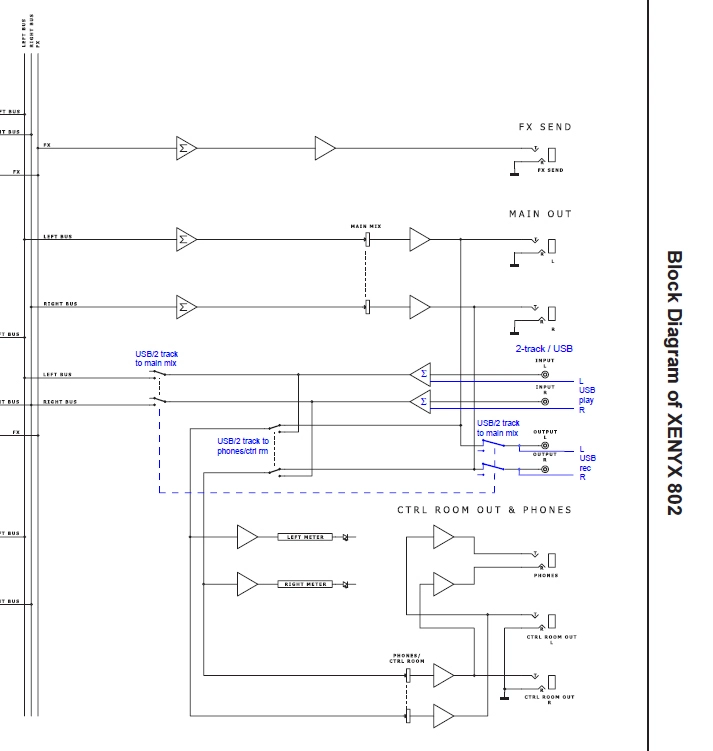
Attached is the MP3 I did and also someones rendition of the USB added to an 802 mixer block diagram.
Went against the grain with Dave's suggestion to knock down the gain level in Windows properties, but certainly worth playing with a bit to find a good balance. Also look at other software that may interact with the audio, such as something the computer manufacturer may have for the sound system (my ASUS uses Waves Maxx Audio to 'improve' the sound)
Has the OP said if this is on a laptop either battery powered or noisy switchmode wall wart or a desktop that is likely properly grounded. A USB cable with a ferrite choke might be worth a try.
Attached is the MP3 I did and also someones rendition of the USB added to an 802 mixer block diagram.