I
IronWine
Member
Hey guys
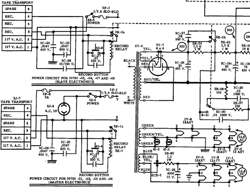
I've spent the last few months refurbishing 351-2 model made by Ampex. many hours have been put into it , including refurbishing the transport, recapping, replacing bad R's and cleaning it down to the screw..
This week I finally assembled it all, starting testing it out. The preamps exhibits good in's and out's and nice headroom. the machine playback tapes nicely. Unfortunately I am unable to engage the record mode on both preamps. tape is spinning, but not recording..
Schematics suggests that the K-1 Relay that sits on the power supply pcb suppose to be engaged when I hit the record, but no 'click' sound or any life sign from the relays. I doubt that both relays had gone bad and they both shows good resistance. I was unable to locate any shorts in the circuits.
I assume that the signal that suppose to "inform" the relays that the transport is playing is not making it's way to the preamps.
I think next step is to disassemble the Control Circuit board of the transport..
any suggestions? may I have missed something? had any one refurbished that machine and can give some input?
thanks!
I've spent the last few months refurbishing 351-2 model made by Ampex. many hours have been put into it , including refurbishing the transport, recapping, replacing bad R's and cleaning it down to the screw..
This week I finally assembled it all, starting testing it out. The preamps exhibits good in's and out's and nice headroom. the machine playback tapes nicely. Unfortunately I am unable to engage the record mode on both preamps. tape is spinning, but not recording..
Schematics suggests that the K-1 Relay that sits on the power supply pcb suppose to be engaged when I hit the record, but no 'click' sound or any life sign from the relays. I doubt that both relays had gone bad and they both shows good resistance. I was unable to locate any shorts in the circuits.
I assume that the signal that suppose to "inform" the relays that the transport is playing is not making it's way to the preamps.
I think next step is to disassemble the Control Circuit board of the transport..
any suggestions? may I have missed something? had any one refurbished that machine and can give some input?
thanks!
