C
cwujek
New member
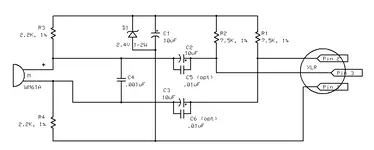
So, I have the time and the money all set aside for building a few microphones, thus I am looking for some good recommendations. I intended to build two of the mics I posted in the attachment, it was posted on here before by a member with good results, so I figured I would try it out as it really won't cost too much. Otherwise, I am looking for some good schematics or projects that members have tried. The technical know-how is there, as I have built projects like this in the past, and amplifiers, tube amps, pedals for guitar, ect. I will be running these mics through my DMP3, and would like to be able to record acoustic and electric guitar, piano, and vocals. Not with the same mic of course, I am looking for a mix of condensers and dynamic mics. Any recommendations would be helpful. Thanks,
Chris
Chris

This was designed for some components (like the caps) to be mounted on opposite sides . . . I will include instructions . . .