Maros
New member
Hi,
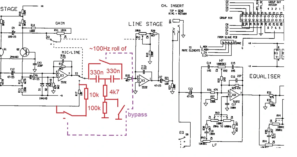
I have A&H GS3 mixing console it is good for my analog multitrack recording but I really missing low cut filter or selectable shelving / peak EQ on LF. There is only a sweepable peak EQ on LF (20Hz to 600Hz). The problem is when I cut some mud for example at 150Hz, I still heard rumbling at lower frequency, but I do not have a knob for it.
I like to cut lows on vocals, guitars and so on. So I am thinking about external low cut filter which I inserted into channel, or I will modify mixing console (not really happy with this). Something like this:
Harrison Consoles
But maybe less complicated. Is there any good solution? I was thinking about simple TRS jack male/female connector with high pass filter inside for desired frequency (80Hz?). If want it - I plug it into insert channel and all my efects will be after that. Something like this but with TRS jack: Line Level Crossovers
Or maybe I will make something by myself. I making tube gear into studios but I really do not want to built everything (its simple but really time consuming).
Thanks!
I have A&H GS3 mixing console it is good for my analog multitrack recording but I really missing low cut filter or selectable shelving / peak EQ on LF. There is only a sweepable peak EQ on LF (20Hz to 600Hz). The problem is when I cut some mud for example at 150Hz, I still heard rumbling at lower frequency, but I do not have a knob for it.
I like to cut lows on vocals, guitars and so on. So I am thinking about external low cut filter which I inserted into channel, or I will modify mixing console (not really happy with this). Something like this:
Harrison Consoles
But maybe less complicated. Is there any good solution? I was thinking about simple TRS jack male/female connector with high pass filter inside for desired frequency (80Hz?). If want it - I plug it into insert channel and all my efects will be after that. Something like this but with TRS jack: Line Level Crossovers
Or maybe I will make something by myself. I making tube gear into studios but I really do not want to built everything (its simple but really time consuming).
Thanks!

