Phantom Power from 18-0-18 ac Transformer

  • Thread starter Thread starter Andybot
  • Start date Start date
A

Andybot

Member
Hi All,
i need to inject 48vdc into a channel strip and it needs to come from a 18-0-18 ac transformer. I will only need to power one mic. Ill be building my own so i need a schematic....any suggestions. The mic ill be using says 8ma minimum draw.
Thx
 
Hi,
I've used JLM's AC/DC power supplies before for a few projects.
They work on 15-30vac and give you +48vdc, plus a separate +/- dc that can be adjusted.

It's more than you need but it's what I know.

Maybe someone else can recommend something simpler.
 
Thx S, i should have been clearer though, id like to build my own from discrete parts.
A
 
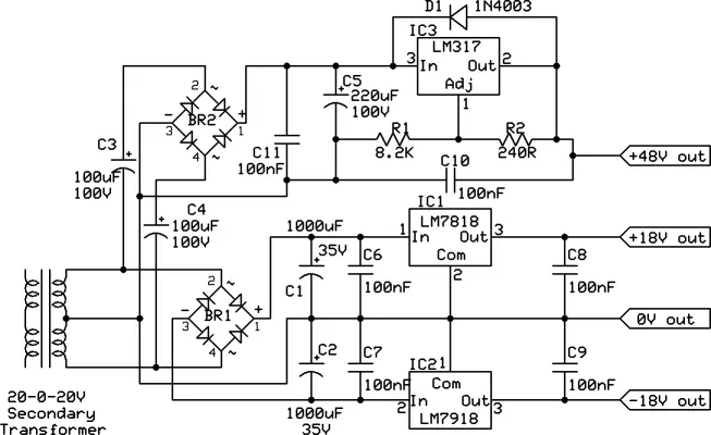
Is the top half of this schematic something that would work?
Thx
 

Attachments

  • Phantom Supply.webp
    Phantom Supply.webp
    21.6 KB · Views: 437
Sorry, I see now you said that in the first post.
Yeah, it certainly is although I can't tell you what, if anything, would need adjusted since your transformer is 18-0-18 and that's for 20-0-20.
That's above my pay grade. ?
There are some people here who should know, though. Stick around. (y)
 
There is such a circuit in Duggy Self's "small signal amps" book. I am sure he won't mind a rip posted here. Have to go shopping but will get on it soonest. Or you might find a .pdf of it online?

Dave.
 
Oim bek! There you go, a few notes and caveats?
Check cap polarities, especially C13 as wrong will make a bang and a mess.
Since you have an 18V transformer (I assume*) the voltage on C3 will be a touch higher than 68V (you must always allow for mains at +10% anyway) so check the differential V on the reg IC to ensure it is not running too hot.
For the 6k8 phantom feed Rs (if you are doing them) buy a rake, ten say 1% metal films then select pair with a DMM that are as closely matched as possible. They don't have to be bang on 6k8, can be both 6k86 say but the closer they match the better the noise rejection.

Sorry if teaching granny and eggs!

*If you drop the supplies to +&- 17V Self tells us that the reliability of the commoner op amps, TL072 and NE5532/4 increases enormously to virtually zero defects. The effect on headroom is, IIRC less than 2dB.

Acknowledgment to Douglas Self circuit and text from his excellent "Small Signal Audio Design"

Dave.
 

Attachments

Thx for the replies. I cant see the attachment though or download it. Could you send it to me privately or reupload. Thx again
 
Just spotted the use of the 317 regulator in the 48V circuit of the posted schematic. This will work fine* but since the working voltage is above the chip's specification it is likely not going to retain its output short protection. The reg' in the Self circuit is designed for the higher voltage and is, according to him very reliable.

*Yes, people DO use them in 300V valve supplies but one slip of the test probe and they will be history! That HV reg is only about 3quid.

Dave.
 
I’d say overall you could just use that +48V regulated supply circuit you posted. The fact your transformer is 18-0-18 compared to the 20-0-20 in the diagram may make no difference to the +48V output, and if it does that’s fine because most if not all phantom powered mics will work just fine on less than +48V. But I bet it won’t impact it. I think the 20-0-20 transformer was selected for the 7918 and 7818 regulators for the +/-18V rails.
 
I’d say overall you could just use that +48V regulated supply circuit you posted. The fact your transformer is 18-0-18 compared to the 20-0-20 in the diagram may make no difference to the +48V output, and if it does that’s fine because most if not all phantom powered mics will work just fine on less than +48V. But I bet it won’t impact it. I think the 20-0-20 transformer was selected for the 7918 and 7818 regulators for the +/-18V rails.
You could well be right Mr S but 36V will only give about 50V peak on the regulator with zero load. I agree that most modern mics are quite happy with well below 48V but the chap could have the regulator 'dropping out' if the V differential is too small. Maybe fit a preset in the ground leg and trim for 40V or so?

I had a similar problem with a guitar pedal some years ago. A major design change meant we had to find the -V supply for the 15V reg from another part of the circuit. That worked successfully but the source of the voltage needed to "pump up" at switch on and so a LED would flash a few times. Did not matter to the punter but we could not have that in a commercial unit so some tweaking was necessary!


Dave.
 
You’re right, Dave…I forgot to account for the drop across the bridge, and then you’ve gotta have a margin for mains variance.

To the OP you’re kind of in a pickle with that transformer because it falls in the middle of what you need. There’s a simple option of stacking two single-ended supplies using 7824 regulators to get +48V, but the output of your transformer across the secondaries is too much for each regulator input, and not enough if you power each regulator across each secondary to center tap. And like we’ve discussed the output of the transformer across the secondaries is not enough to achieve +48V in the example circuit you provided. If it was me, and I was dead-set on using that transformer, I’d use the circuit you provided and follow Dave’s recommendation to limit the output so when the input falls below the threshold for +48V output it doesn’t oscillate. +40V is plenty fine to power most condenser mics. That’s about the best you can do with that transformer. What mics are you powering?
 
I may have the wrong idea here? That first schematic shows a full twin voltage supply but maybe the OP actually only needs to use the 18 018 transformer solely for phantom power? If so the centre tap can be ignored and treat it as a 36V traff. Still not enough but he can use the two diode doubler circuit giving an off load voltage of about 102V . If that is done he must I think use the tl783 high voltage regulator.
I can draw that up if wanted.

Dave.
 
Yeah I think the OP just needs a phantom supply. That’s a good solution what you’re talking about, Dave.
 
I may have the wrong idea here? That first schematic shows a full twin voltage supply but maybe the OP actually only needs to use the 18 018 transformer solely for phantom power? If so the centre tap can be ignored and treat it as a 36V traff. Still not enough but he can use the two diode doubler circuit giving an off load voltage of about 102V . If that is done he must I think use the tl783 high voltage regulator.
I can draw that up if wanted.
Problem that I can see the OP needs to use a bigger transformer because 36V rectified to 50VDC is only going to leave 2V of headroom on the regulator so the only regulators that would work would be LDO types but I think all of them in the input voltage range are surface mount now these days. I'm not much into designs that branch off its power with capacitors into a bridge like that because its not going to be reliable. Even getting a cheap 40V transformer to run the lm317 regulator would be a better solution.
 
Last edited:
Yes, a different transformer would solve the problem but perhaps Andybot has very valid reasons for needing to use an existing 18 0 18 V one? A thought occurs ?

The use of a mains transformer implies THE MAINS! No offense Andy but are you qualified to mess with 240V?
Perhaps the transformer you cite is already properly and safely provided with a mains supply? Maybe already wired up in a piece of commercial equipment?

If another traff is a possibility then let's do iitright...it is a convenient fact that for load currents up to a couple of amps, the transformer voltage needs to be the same as the desired output voltage from the common 78 and 3xx regulators. Thus a 48V rms component at the desired max load current is indicated. Since a single phantom supply need deliver no more than 10mA practically anything in the junk box will do!
This input voltage also seems to take care of mains variations as well.

Please forgive typos, had an eye injection yesterday and I am not 10-10 much less 20-20 yet!

Dave.
 
Last edited:
If another traff is a possibility then let's do iitright...it is a convenient fact that for load currents up to a couple of amps, the transformer voltage needs to be the same as the desired output voltage from the common 78 and 3xx regulators. Thus a 48V rms component at the desired max load current is indicated. Since a single phantom supply need deliver no more than 10mA practically anything in the junk box will do!
This input voltage also seems to take care of mains variations as well.
maybe a different approach with a zener diode like what the old TAB modules had. Considering voltage regulators will not have headroom.
The other logical approach would be a boost converter on the +15 V.
 
Since you have an 18V transformer (I assume*) the voltage on C3 will be a touch higher than 68V (you must always allow for mains at +10% anyway) so check the differential V on the reg IC to ensure it is not running too hot.
Transformers are specified in RMS voltages. The peak rectified voltage would be much higher, as ecc83 says.
Your kit may work adequately on a voltage lower than 48V.
You could try connecting up a couple of little 12V batteries. They exist - I bought a pack of various battery sizes, and in there was a little 12V battery, I think for hearing aids.
I'm assuming this is just a one-off exercise.
 
Back
Top