Mic 5 pin output - schematic help needed

  • Thread starter Thread starter mrbowes
  • Start date Start date
mrbowes

mrbowes

New member
I have a PZM mic that was originally designed to be remote controlled and has a 5 pin connector (MPC 67_RC). I'm trying to make the mic end with a regular 3 pin XLR.

I'm a newb when it comes to reading schematics and am wondering if anyone can help me identify which colors represent the different leads on the schematic. Trying to figure out which colors need to be connected to make this work with regular XLR.
 

Attachments

  • IMG_1455.webp
    IMG_1455.webp
    9 KB · Views: 120
  • IMG_1456.webp
    IMG_1456.webp
    10.4 KB · Views: 121
  • schematic.webp
    schematic.webp
    13.8 KB · Views: 122
I have a PZM mic that was originally designed to be remote controlled and has a 5 pin connector (MPC 67_RC). I'm trying to make the mic end with a regular 3 pin XLR.

I'm a newb when it comes to reading schematics and am wondering if anyone can help me identify which colors represent the different leads on the schematic. Trying to figure out which colors need to be connected to make this work with regular XLR.

The pins on the DIN probably number from one side or the other around in an arc, so the second and third from one end or the other are the audio pair. Couldn't tell you which, but there should be little numbers on the connector.

Looks like pin 5 is a "control key", whatever that means, and should either be grounded or not, but I'm not sure what it controls. Looks like it is either supposed to be grounded or not depending on what you are doing.

Pin 1 is the ground.

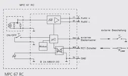
I don't know what the heck pin 4 is doing. Something in the mic feeds what looks like an ??? optocoupler ??? and an external LED. The output of the optocoupler is driving an output that says "FET light switch". The only thing I can imagine is that this is designed so the power supply can know whether the mic is on or not, presumably to switch the power output to some low power consumption mode or something.

What I don't see is a V+ source... except, oddly, hooked to pin 4, which makes no sense at all since by definition that power can never reach the device unless I'm misreading something or the schematic is wrong. Does this thing have a built-in battery? Say connected between ground and that little stub of a wire leading off the top of the schematic near the capsule?
 
Here's some info I found:
The MPC 67 has an integrated pre-amplifier
with a balanced output. The microphone requires a
phantom power supply.
The MPC 67 has an integrated switchcraft Tini Q-G
mini-plug (type TB3M).
The connection is:
Pin 1: Ground
Pin 2: Audio+
Pin 3: Audio-
The supplied cable MVK SF/3-C/3 has a three-pin
XLR-plug with the same pin connection.

The MPC 67 RC has a switchcraft Tiny Q-G mini-plug
(type TB5M).
The connection is:
Pin 1: Ground
Pin 2: Audio+
Pin 3: Audio-
Pin 4: MOSFET-output for control of external
devices
Pin 5: input for external operation switch
The supplied cable MVK SF/5-C/5 has a five-pin XLRplug
with the same pin connection.

http://www.beyerdynamic.de/uploads/media/MPC67_BA_DEF.pdf

---------------
Still not quite sure exactly how I should wire this up...I assume just Pin 1,2,3? I cannot open the mic because I don't have the proper type of screwdriver.
 
H
Still not quite sure exactly how I should wire this up...I assume just Pin 1,2,3? I cannot open the mic because I don't have the proper type of screwdriver.

Yeah, but since it is a condenser, it has to have a power source. Since there's no obvious power pin, I'm guessing it was designed for a DC bias on the audio lines.

By any chance is it this mic? If so, it looks like it should just work with pins 1, 2, and 3 with phantom power, but if it is an older version of the mic, it might need a lower supply voltage. Not sure.
 
Yeah, but since it is a condenser, it has to have a power source. Since there's no obvious power pin, I'm guessing it was designed for a DC bias on the audio lines.

By any chance is it this mic? If so, it looks like it should just work with pins 1, 2, and 3 with phantom power, but if it is an older version of the mic, it might need a lower supply voltage. Not sure.

Yes, it is that mic, but with a 5 pin connector instead of a 3 pin. Beyer made the MPC-67 (3 pin) and the MPC-67 RC (5 pin). I think the extra 2 pins are for the remote control functions.

So based on your analysis, I should be ok with connecting pins 1,2,3 t to a regular XLR plug. I'll give this a whirl an will report back. Many thanks!
 
Back
Top