Blue Jinn
Rider of the ARPocalypse
I have a thread somewhere around here about this microphone.
Seeing if there is any interest in another run of these. Boards fit in the MXL 2001 body (should also fit in Apex 430 and several others). I did use the board for a single sided capsule.
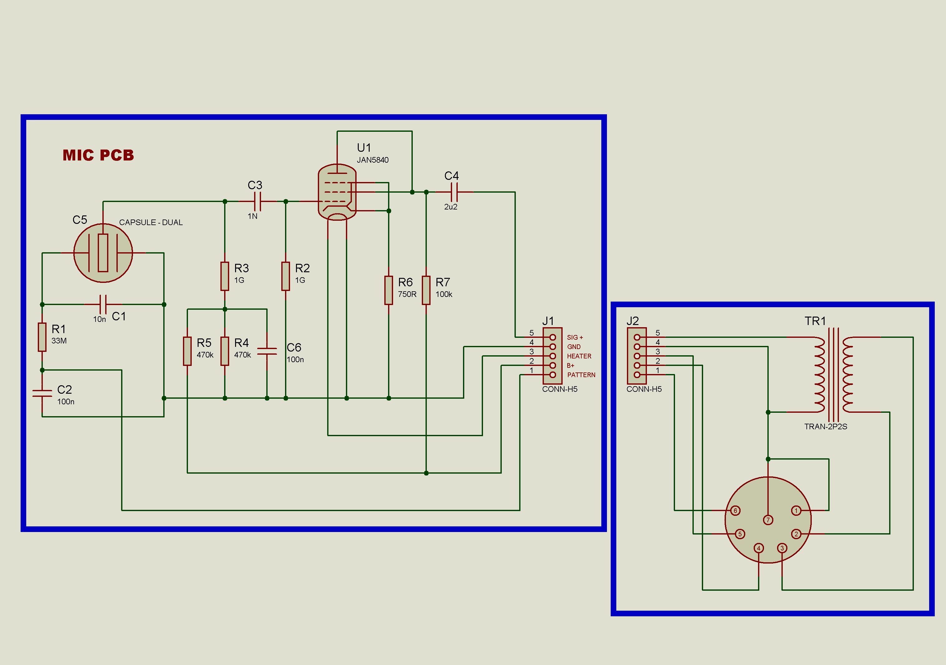
Here is the schematic:
https://f73f1b72-a-62cb3a1a-s-sites...ejinnaudio/bigugly/smallbuvmicpcbschemce2.jpg
Here is the board:
https://f73f1b72-a-62cb3a1a-s-sites.googlegroups.com/site/bluejinnaudio/bigugly/IMG_2546.jpg
There is the older PSU:
https://f73f1b72-a-62cb3a1a-s-sites.googlegroups.com/site/bluejinnaudio/bigugly/IMG_2544.JPG
and schematic located here: mic psu single.pdf
BigUgly designed an upgraded PSU with more filtering and a different pattern switching theme. Here is a drawing of the board and the schematic:
https://f73f1b72-a-62cb3a1a-s-sites.googlegroups.com/site/bluejinnaudio/bigugly/bu-psu-v2.png
https://docs.google.com/viewer?a=v&...xibHVlamlubmF1ZGlvfGd4OjM4ZjJmOGViZDdiZTkwOTM
NOTE: I have no experience with the new PSU design.
The voltage into the PSU depends on what B+ to use, which also then determines what voltage divider resistors to use in the mic circuit. I went with a lower (70shVAC) in for ~100VDC B+ and adjusted.
Shipping is fixed US$5.00 for USA. For Canada/EU will have to quote depending on your desired method. Estimated pricing:
Mic: US$7
Old PSU: US$11
New PSU: US$15
Seeing if there is any interest in another run of these. Boards fit in the MXL 2001 body (should also fit in Apex 430 and several others). I did use the board for a single sided capsule.
Here is the schematic:
https://f73f1b72-a-62cb3a1a-s-sites...ejinnaudio/bigugly/smallbuvmicpcbschemce2.jpg
Here is the board:
https://f73f1b72-a-62cb3a1a-s-sites.googlegroups.com/site/bluejinnaudio/bigugly/IMG_2546.jpg
There is the older PSU:
https://f73f1b72-a-62cb3a1a-s-sites.googlegroups.com/site/bluejinnaudio/bigugly/IMG_2544.JPG
and schematic located here: mic psu single.pdf
BigUgly designed an upgraded PSU with more filtering and a different pattern switching theme. Here is a drawing of the board and the schematic:
https://f73f1b72-a-62cb3a1a-s-sites.googlegroups.com/site/bluejinnaudio/bigugly/bu-psu-v2.png
https://docs.google.com/viewer?a=v&...xibHVlamlubmF1ZGlvfGd4OjM4ZjJmOGViZDdiZTkwOTM
NOTE: I have no experience with the new PSU design.
The voltage into the PSU depends on what B+ to use, which also then determines what voltage divider resistors to use in the mic circuit. I went with a lower (70shVAC) in for ~100VDC B+ and adjusted.
Shipping is fixed US$5.00 for USA. For Canada/EU will have to quote depending on your desired method. Estimated pricing:
Mic: US$7
Old PSU: US$11
New PSU: US$15
